Foxer
A peer-to-peer bike repair app connecting riders with nearby hobbyist fixers
🏆 Bolt.new Hackathon Winner (Berlin) | Product Design | 2025
Duration
1-day hackathon at Bolt.new in Berlin
Team
3 designers — Aviad Cohen, Pieter Overgoor, Ayşenur Kölgesiz LL.M.
Tools used
GPT, Claude, Perplexity, FigJam, Miro, Figma, Bolt.new
Outcome
Winning project of the day 🏆
My Role
Product Designer focused on the rider-side experience, user flow design, and rapid prototyping in Bolt.new
The Problem
A city stuck in low gear
Bike repair in Berlin is a frustrating experience. We identified three core issues that our platform aims to solve.
😩
Shops Are Overwhelmed
Especially in spring and summer, getting a simple fix can mean long waits and high costs.
🔧
Small Fixes, Big Hassle
A flat tire or brake adjustment shouldn't require a full-scale shop visit and the associated overhead.
🫶
Emotional connection
Berlin has countless bike-savvy hobbyists with no easy way to offer their skills for a small side income.
The Solution
Connecting the Community
Our solution is a peer-to-peer platform for on-demand bike repairs.
We designed it for two key user groups.
Think: Wolt meets Nebenjob meets community mechanic.
🛠️ MVP Feature Scope
🚴
Rider Side
Commuters, students, and delivery cyclists who need quick, affordable, and reliable fixes without the long wait times of a traditional bike shop.
✓ Request repair with issue, urgency, and budget
✓ See fixer profiles, reviews, tools they bring
✓ Pay & review in app
✓ Option to schedule or request "urgent now"
👨🏻🔧
Fixer (or Foxer :) Side
Bike-savvy hobbyists, DIYers, retirees, and mechanics-in-training who want to earn extra cash with their skills, on their own schedule.
✓ Get notified of nearby fix jobs.
✓ Accept jobs that fit your skills and schedule.
✓ Get rated and paid securely through the platform.
✓ See earnings & stats
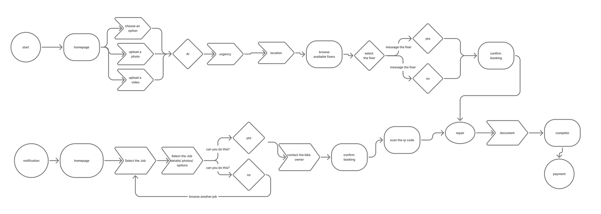
The Prototype
Rider and Fixer flow - Main Screens
We aimed to showcase a seamless user flow from the rider's perspective, highlighting the urgent need for a quick repair, as well as how it appears from the fixer's side when receiving the request, given the time constraints.
Rider Flow
Fixer Flow
Business side
Monetization & Growth
A sustainable business model that scales with community growth while keeping costs
affordable for users.
Revenue Streams
Transaction Cut
Our primary revenue, 5-8% commission on completed repairs
Verified Fixer Tier
€9.99/month premium membership for fixers
Partnerships
Referral fees from bike shops and parts suppliers



